> 新聞中心 > 公司新聞 > 潤知星牌SCS5183GPSEQ四驅越野消防灑水車參數配置
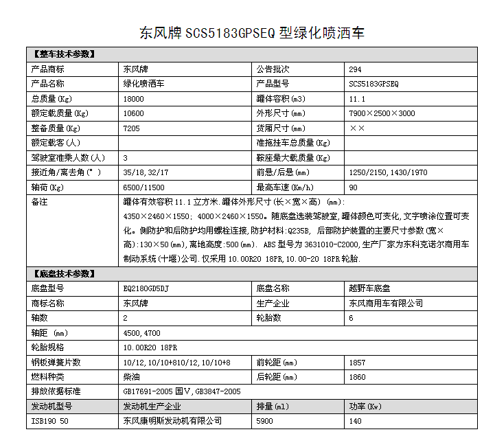
潤知星牌SCS5183GPSEQ四驅越野消防灑水車,東風越野四驅森林消防供水車采用東風D913新款駕駛室(可選裝老款153駕駛室),4*4驅動,ISB190 50國五發動機,4500mm/4700mm軸距,東風六檔變速箱,10.00R20鋼絲胎,東風商用車前后橋,罐體采用優質碳鋼QB235板材,罐體容積11.1立方,前沖后灑,側噴,后置工作平臺帶消防水炮,可選裝消防炮,消防泵等專用消防設備。主要用途:中國森林林業部門的森林消防滅火供水及利用車載消防泵消防炮進行遠程消滅森林火災。
SCS5183GPSEQ四驅多功能越野灑水車,不但具備灑水車的各項功能(如灑水,運水,綠化,保溫,抑塵等),并可用以運送飲用水或用于緊急消防等用途,是軍用的理想用車。主要特點是前后橋同時驅動,俗稱前后加力,康明斯發動機動力,東風全驅系統,越野通過性好,操縱方便,性能卓越,產品適用于地質勘探、油田作業、公路建設.線路維護、礦山救護、水利水電、維和部隊和軍隊等特殊行業,是野外和惡劣路況條件下運輸和作業的理想裝備。
東風四驅國五EQ2180GD5DJ型越野底盤參數及圖片
